WBTC: It’s Time to Upgrade Your Technical Solutions!
Author: Kevin He, Cofounder@BitlayerLabs
Background
Recently, there has been widespread community discussion and concern regarding the transfer of control over the WBTC project.
The author has extensive experience in building blockchain infrastructure, having personally developed centralized wrapped token systems and MPC-based custody platforms, and is currently working on building Bitcoin native validation capabilities.
In this article, the author will review the events, covering the actions and feedback from multiple parties to present the facts.
Based on practical experience in system development, the author has abstracted a simple architecture and security model for wrapped BTC products.
Subsequently, the author categorizes different technical solutions according to their level of trustlessness, pointing out that the technical solutions based on Bitcoin’s native validation capabilities represent the future direction.
Event Review
Involved Parties
WBTC (https://wbtc.network)
WBTC has wrapped over 150K BTC (worth over $9B USD) and displays proof of reserve on its website.
Bitgo (Controller of WBTC)
Announced that control of the WBTC project will be transferred from BitGo to an institution related to Justin Sun’s BiT Global within 60 days.
BitGo to Move WBTC to Multi-Jurisdictional Custody to Accelerate Global Expansion Plan
Related Parties
MakerDAO (DAI) Risk Management Team
Expressed concern about the transfer of control and indicated that WBTC poses a risk, leading them to reduce exposure in relevant protocols.
Justin Sun (New Controller of WBTC)
Promised not to touch BitGo’s reserves.
Third Parties
Weidai (VC)
Suggested that validating bridges would be a better solution.
Liufeng (Media)
Questioned the qualifications of BiT Global.
Business Model of Wrapped BTC
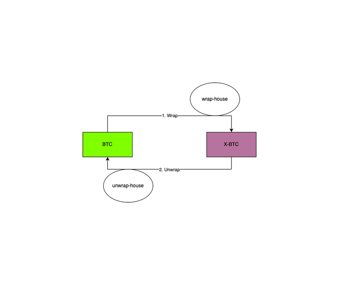
The business model of Wrapped BTC is quite simple, as shown below:

Wrap: Represents the conversion from BTC to W-BTC.
Wrap-house: Represents the operation mechanism of wrapping, ensuring that the BTC deposited by users is minted as the corresponding W-BTC on a ledger (usually a blockchain, such as ETH), with no more, no less.
Unwrap: Represents the conversion from W-BTC to BTC.
Unwrap-house: Represents the operation mechanism of unwrapping, ensuring that after the user destroys W-BTC, there is a mechanism to allow them to obtain BTC on the Bitcoin network, with no more, no less.
Comparison of Trustless Levels
There are many dimensions to compare the business and technical models mentioned above. Below, the author will compare the levels of trustlessness from the perspectives of wrapping and unwrapping.
Non-Trustless
A typical example is the current WBTC by BitGO, where the operations of the wrap-house and unwrap-house are controlled by BitGo Custody.

It is evident that users need to trust that the BitGo Custody service provider will always operate correctly.
Single Way Trustless
Next, let’s look at two representative projects that emerged around 2020: tBTC/renBTC.

We can see that on the X-chain (e.g., with complete validation capability, such as having EVM), the wrap-house can more easily achieve a high level of trustlessness.
However, due to the technical limitations at the time, the unwrap-house could only enhance security through threshold signatures, regardless of the extent of pre-signed signatures.
Dual Way Trustless
Fast forward to 2024, thanks to groundbreaking attempts by teams like BitVM/Starkware in Bitcoin native validation capabilities (including fraud proof and validity proof) and the practical implementations by community teams like BitlayerLabs, the unwrap-house is expected to achieve trustlessness.

Among them, fraud proof is represented by BitVM and its derivative projects, which achieve optimistic validation without OP_CAT. The mainstream implementation is the process of commitment and challenge using ZK validation.
Validity proof, on the other hand, assumes the existence of OP_CAT opcode and directly implements ZK validation. With OP_CAT, locked BTC will be controlled by so-called covenants (contract-like structures).
Summary of Solution Comparisons
A horizontal comparison of the various technical solutions mentioned above reveals that solutions based on Bitcoin validation capabilities (validation) perform better in terms of trustlessness in both directions.

Conclusion
The emergence of WBTC in 2018 marked the beginning of bringing BTC liquidity into the DeFi world. Subsequent projects like tBTC in 2020 made some optimizations and improvements.
Validation technical solutions, represented by Bitcoin’s native validation capabilities (fraud proof and validity proof), will perform better in terms of bidirectional trustlessness.
WBTC, it’s time to upgrade your technical solutions!